注册 |登录

广西族谱文化网gzpwh.com畅谈族谱文化李氏族谱资料区 › 查看主题

5172

查看

1

回复
返回列表

Rank: 7Rank: 7Rank: 7Rank: 7Rank: 7Rank: 7Rank: 7

go

福鼎李氏各支系资料明细表

楼主
发表于 2015-2-15 14:55 | 只看该作者 | 倒序看帖 | 打印
很好的资料,一目了然,原作者和著作权归李宗焕

[attach]5544[/attach]


[attach]5545[/attach]


[attach]5546[/attach]


[attach]5547[/attach]
   

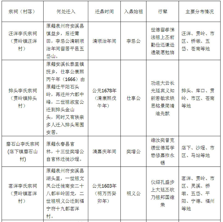
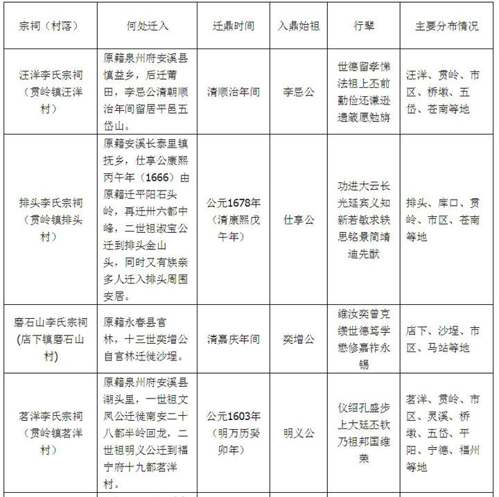
01.jpg (113 KB)

福鼎李氏各支系资料明细表1

01.jpg

02.jpg (103 KB)

福鼎李氏各支系资料明细表2

02.jpg

03.jpg (114 KB)

福鼎李氏各支系资料明细表3

03.jpg

04.jpg (68 KB)

福鼎李氏各支系资料明细表4

04.jpg

TOP

Rank: 7Rank: 7Rank: 7Rank: 7Rank: 7Rank: 7Rank: 7

沙发
发表于 2015-2-15 15:10 | 只看该作者
[attach]5548[/attach]


[attach]5549[/attach]


[attach]5550[/attach]


[attach]5551[/attach]

05.jpg (99 KB)

福鼎李氏各支系资料明细表5

05.jpg

06.jpg (39 KB)

福鼎李氏各支系资料明细表6

06.jpg

07.jpg (82 KB)

福鼎李氏各支系资料明细表7

07.jpg

08.jpg (89 KB)

福鼎李氏各支系资料明细表8

08.jpg

TOP

大力广泛收集广西各地姓氏的族谱文化资料,by-www.gzpwh.com |联系我们

GMT+8, 2026-5-27 00:29, Processed in 0.071964 second(s), 13 queries.

Powered by Discuz! X1

© 2001-2010 Comsenz Inc.