注册 |登录

广西族谱文化网gzpwh.com畅谈族谱文化李氏族谱资料区 › 查看主题

5465

查看

2

回复
返回列表

Rank: 8Rank: 8Rank: 8Rank: 8Rank: 8Rank: 8Rank: 8Rank: 8

go

广东唐室后裔李氏资料图,世居浙江钱唐东门外西头乡

楼主
发表于 2014-2-11 17:58 | 只看该作者 | 倒序看帖 | 打印
广东唐室后裔李氏世居浙江钱唐东门外西头乡[今杭州]祖妃为吴兴县代宗沈皇后,代宗为六太子,南宋后迁广东再迁新会。虽传李愬是李晟之子,但此李愬非那李愬,李晟之子李?与其祖半奌关系都没有。

[attach]4935[/attach]

[attach]4936[/attach]

[attach]4937[/attach]
  

01.jpg (99 KB)

01.jpg

02.jpg (45 KB)

02.jpg

03.jpg (8 KB)

03.jpg

TOP

Rank: 8Rank: 8Rank: 8Rank: 8Rank: 8Rank: 8Rank: 8Rank: 8

沙发
发表于 2014-2-11 18:00 | 只看该作者
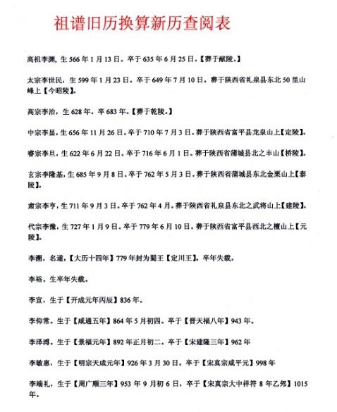
从旧谱换算出来的谱中各世祖的出生时间

[attach]4938[/attach]

[attach]4939[/attach]

04.jpg (50 KB)

04.jpg

05.jpg (52 KB)

05.jpg

TOP

Rank: 8Rank: 8Rank: 8Rank: 8Rank: 8Rank: 8Rank: 8Rank: 8

板凳
发表于 2014-2-11 18:01 | 只看该作者
再发旧谱资料

[attach]4940[/attach]

[attach]4941[/attach]

[attach]4942[/attach]

[attach]4943[/attach]

[attach]4944[/attach]

06.jpg (111 KB)

06.jpg

07.jpg (96 KB)

07.jpg

08.jpg (88 KB)

08.jpg

09.jpg (93 KB)

09.jpg

10.jpg (120 KB)

10.jpg

TOP

大力广泛收集广西各地姓氏的族谱文化资料,by-www.gzpwh.com |联系我们

GMT+8, 2026-5-27 05:30, Processed in 0.044603 second(s), 13 queries.

Powered by Discuz! X1

© 2001-2010 Comsenz Inc.